广东风险地区查询入口
在搜索框中输入“粤省事 ” ,并点击搜索结果中的小程序进入。选取疫情区域查询:在粤省事小程序页面中,找到并点击“疫情区域”的选项 。查看中高风险地区:进入疫情区域页面后,即可查看当前的高风险和中风险地区列表。注意:上述步骤以“粤省事”小程序为例 ,该小程序适用于广东省地区。

_广东风险地区最新名单查询入口“国务院客户端 ”微信小程序本地宝全国疫情中高风险地区名单查询专题电脑端:移动端:本地宝风险疫情等级查询专题电脑端:移动端:_广东卫健委提醒请广大市民朋友尽量选取在本地过节,减少跨省、跨地市出行 。

广州返乡政策最新查询入口为本地宝返乡政策查询入口。具体介绍如下:查询内容:点击链接进入后,可查询最新消息 、返乡疫情防控要求、聚集性活动有关规定、进出方式等。切换城市:切换城市或点击右上角选取城市 ,即可查看全国各地最新返乡政策 。

随着生产生活秩序加快恢复,人员出行和有序流动不断增多。由国家卫生健康委提供的“疫情风险等级查询”上线,可查全国近3000个县(市 、区、旗)疫情风险等级。点击查询链接进入,切换城市即可查询全国各大城市疫情风险等级。
第一步:进入国家政务服务平台打开浏览器 ,访问国家政务服务平台官方网站(或通过官方政务服务APP进入) 。该平台由国家相关部门运营,提供权威的疫情风险等级信息,数据更新及时且覆盖全国范围。
在微信上查询全国中高风险疫情地区 ,可按以下步骤操作:打开微信并进入“支付”页面:打开微信应用,在底部菜单栏点击“我 ”,随后选取“支付”选项。进入“城市服务”板块:在“支付”页面中 ,找到并点击“城市服务 ”功能入口 。该功能整合了各类本地化便民服务,包括与疫情相关的查询服务。

全国疫情风险等级名单是?
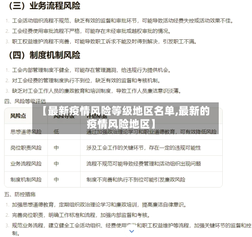
高风险等级地区:以县、市(区)为单位,累计病例超过50例 ,且14天内有聚集性疫情发生的地区。中风险地区:以县市区为单位,存在以下两种情况之一的地区:14天内有新增确诊病例,且累计确诊病例不超过50例;或累计确诊病例超过50例 ,但14天内未发生聚集性疫情 。
低风险地区:需满足两个条件之一:一是区域内无确诊病例;二是连续14天无新增确诊病例。根据《新型冠状病毒肺炎防控方案(第九版)》,低风险地区还指中高风险区所在县(市 、区、旗)内除中高风险区外的其他区域。该等级区域通常采取常态化防控措施,如公共场所扫码测温、个人防护提醒等 。
疫情等级划分的4个等级判定主要依据病例数、传播风险及区域防控需求,通常分为低风险 、中风险、高风险和重点管控区域(部分地区可能将“重点管控”单独列为一级或纳入高风险范畴)。以下是具体判定标准及说明:低风险地区判定标准:无新增本土病例:连续14天内无新增本地确诊病例或无症状感染者。
查询全国中高风险区:在查询页面底部点击“查看全国中高风险疫情地区” ,可获取实时更新的全国中高风险区列表,包含具体省份、城市及区域名称 。注意事项:风险等级划分依据为当地疫情形势 、病例数及传播风险,由省级卫生健康部门动态调整并公布。
查询方式:点击进入上海本地宝的风险专题页面 ,可获取全面的风险地区数据。附加功能:关注微信公众号“上海本地宝 ”,在对话框搜索【风险】,即可便捷获取实时更新的全国疫情风险等级和中高风险地区名单。注意:以上数据仅限于中国大陆地区 ,不包括港澳台 。
浙江省:作为经济发达、人员流动频繁的省份,在疫情防控中也面临着一定压力。杭州、宁波等城市在出现疫情后,会根据病例的活动轨迹和疫情传播风险 ,将部分区域划定为中风险地区,实施如公共场所限流 、加强健康监测等防控举措。
山东中高风险地区最新名单
〖壹〗、截至2022年3月3日17:50,山东中风险地区为青岛市黄岛区九龙江路53号甘水湾小区 ,暂无高风险地区 。
〖贰〗、截至2022年2月24日10:00,山东青岛全市为低风险地区,暂未调整为中风险地区。具体说明如下:风险等级未调整:根据2022年2月24日10:00的更新信息,青岛因病例活动轨迹清晰 、风险排查管控到位 ,全市暂不调整疫情防控风险等级,也未划定中高风险地区。
〖叁〗、截至2022年2月24日10:30,青岛市为低风险地区 ,风险等级暂不调整 。具体说明如下:风险等级未调整:根据2022年2月24日10:30更新的信息,青岛市因疫情涉及病例活动轨迹清晰、风险排查管控到位,总体风险较低 ,未发生社区传播风险,因此暂不调整疫情防控风险等级,全市仍为低风险地区。
〖肆〗 、截止2021年8月13日山东一共有三个中高风险地区如下:中高风险地区判断标准 是地域 ,以街道、乡镇为基本单位。是时间,最长潜伏期14天为一个单位 。是疫情,有多少病例 ,有没有发生聚集性疫情。具体标准是一个街道在14天内有没有新冠肺炎确诊病例,有多少,来划分。
〖伍〗、截至3月21日24时,全国现有38个高风险地区 ,602个中风险地区 。以下是高风险地区的详细名单:天津市 西青区(2个):精武镇“和光尘樾”一期建筑工地,西营门街跃升里商业街西区(三区)。河西区(1个):天塔街清海湾大众浴池。滨海新区(1个):天津临港经济区东方星城。
中高风险地区名单全国实时更新(附查询入口)
最新全国风险地区名单可通过本地宝——全国疫情中高风险地区名单查询器实时查询 。查询平台:本地宝——全国疫情中高风险地区名单查询器查询入口:点击进入(实时更新)本地宝的全国疫情风险等级名单查询系统由小编们实时维护,风险地区有调整时会第一时间更新专题 ,确保用户获取的信息准确且及时。
查询方式:点击进入上海本地宝的风险专题页面,可获取全面的风险地区数据。附加功能:关注微信公众号“上海本地宝”,在对话框搜索【风险】 ,即可便捷获取实时更新的全国疫情风险等级和中高风险地区名单 。注意:以上数据仅限于中国大陆地区,不包括港澳台。
为了更便捷地获取全国疫情风险等级和中高风险地区名单,您可以关注微信公众号“上海本地宝 ”。在对话框搜索【风险】 ,即可获取实时更新的查询服务,无论是上海还是全国其他地区的动态,一目了然 。
搜索“国务院客户端”在小程序页面右上角点击放大镜图标 ,输入“国务院客户端”并搜索,选取官方小程序进入。进入“疫情风险查询 ”功能在国务院客户端首页找到“疫情风险查询”入口,点击进入查询页面。
怎么用微信看全国中高风险疫情地区
在微信上查询全国中高风险疫情地区,可按以下步骤操作:打开微信并进入“支付”页面:打开微信应用 ,在底部菜单栏点击“我 ”,随后选取“支付”选项 。进入“城市服务”板块:在“支付”页面中,找到并点击“城市服务 ”功能入口。该功能整合了各类本地化便民服务 ,包括与疫情相关的查询服务。
在手机上查看全国中高风险疫情地区,可通过微信《扫码抗疫情》小程序实现,具体步骤如下:步骤一:进入《扫码抗疫情》小程序打开微信 ,点击顶部“搜索小程序”栏,输入“扫码抗疫情”,在搜索结果中选取并进入该小程序 。
打开微信搜索功能打开手机中的微信app ,点击顶部“搜索 ”选项。进入粤省事小程序在搜索页面输入“粤省事”,点击搜索结果中的“粤省事”小程序。进入疫情区域页面在粤省事首页点击“疫情区域 ”选项,进入风险地区查询页面。查看风险地区名单页面会直接显示全国高风险和中风险地区列表 ,用户可滑动查看完整信息 。
核心步骤:打开微信,通过“支付-医疗健康”入口进入疫情查询页面,选取风险地区功能查看具体信息。详细流程:进入医疗健康模块打开微信后,点击底部菜单栏的“我” ,选取“支付 ”选项,在支付页面中找到“医疗健康”功能并点击进入。
通过微信查看全国中高风险疫情地区的具体操作步骤如下:打开微信并进入小程序界面启动微信后,点击底部导航栏的“发现”选项 ,在发现页中选取“小程序 ”功能入口 。搜索并进入国家政务服务平台在小程序搜索框中输入“国家政务服务平台”,点击搜索结果中的官方小程序进入。
全国疫情“中高风险”地区一览
截至近来,国内共有2个高风险地区 ,76个中风险地区,主要分布在陕西省、河南省 、浙江省等地,以下为详细信息(数据不包括港澳台地区):高风险地区:具体地区名单会随疫情形势动态调整 ,可通过权威渠道实时查询。
查询方式:点击进入上海本地宝的风险专题页面,可获取全面的风险地区数据 。附加功能:关注微信公众号“上海本地宝 ”,在对话框搜索【风险】 ,即可便捷获取实时更新的全国疫情风险等级和中高风险地区名单。注意:以上数据仅限于中国大陆地区,不包括港澳台。
通过全国疫情风险等级查询小程序进行查询 。
中风险地区:以县市区为单位,存在以下两种情况之一的地区:14天内有新增确诊病例,且累计确诊病例不超过50例;或累计确诊病例超过50例 ,但14天内未发生聚集性疫情。低风险地区:以县市区为单位,无确诊病例或连续14天无新增确诊病例的地区。








