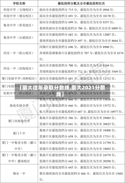
厦大吉林省录取分数线
〖壹〗、024年厦门大学在吉林省的录取分数线为:本科批历史组最低录取分数线为578分(高校专项计划),普通本科批历史组最低分为598分;物理组最低分为568分(电子商务专业 ,马来西亚分校),普通本科批物理组最低分也为568分 。

〖贰〗 、厦门大学录取分数线因年份、省份、科类 、专业及招生类型不同而有差异。2025年福建省内录取线方面,文史类本一批出档线612分 ,需全省前650名;理工类本一批出档线619分,需全省前3775名,专项计划中厦门文史类606分 ,中外合作项目理工类585分。

〖叁〗、此外,2024年在其他部分省份的最低录取分数线为:河北485分、吉林407分 、贵州422分、山东458分等 。报考时需综合考虑自身位次、专业分数要求、就业前景和深造机会等因素。

〖肆〗 、根据厦门大学官方网站查询了解到,2022年在吉林省录取分数线物理类595分,历史类573分。厦门大学(XiamenUniversity) ,简称厦大(XMU),位于福建省厦门市,是由中华人民共和国教育部直属副部级综合性研究型全国重点大学 ,教育部、国家国防科技工业局、福建省和厦门市重点共建高校 。
〖伍〗 、厦大录取分数线的高低与该省报考厦大的人数以及招生计划紧密相关。不同省份,分数线差异显著。在北京,厦门大学的录取分数线为636分 ,意味着竞争激烈,大约有4101名考生达到了这个分数线,占总高考人数的2%。上海的录取分数线为556分 ,有4101人超过了这个分数线,占普通高考总人数的2% 。

厦大强基一般多少分
〖壹〗、厦门大学强基计划分数线因省份、专业不同差异较大,2025年整体分数区间为701-868分(综合成绩1000分制) ,具体需结合省份 、专业及当年报考情况判断。
〖贰〗、024 年部分省份厦门大学强基计划入围分数如下:山东最低 101 分;河南最低 118 分;江苏最低 95 分。强基计划入围分数线受多种因素影响,每年都会有所不同 。
〖叁〗、厦门大学“强基计划”数学单科成绩要求为不低于125分(满分150分),且仅针对数学类专业设置该条件。以下是具体说明:数学单科要求适用范围仅报考厦门大学“强基计划 ”中数学类专业的考生需满足高考数学单科成绩不低于125分(含)。其他专业(物理学 、化学类、生物科学类、历史学 、哲学)无此要求 。
〖肆〗、浙江:661分(不含马来西亚分校专业),选考科目要求物理 + 化学。海南:483分、41779位 ,选考科目要求物理 + 化学。天津:626分 。福建:历史类中外合作办学专业组580分,非合作办学及定向地区招生625分;物理类中外合作办学专业组591分,非合作办学及定向地区招生609分。
〖伍〗、福建省:最低综合成绩7872分 ,考生可登录教育部强基计划报名平台(厦门大学查询入口)查询结果。其他省份:电子科技大学 、华南理工大学等同步公布强基分数线,考生需登录各校报名系统查询 。关键说明 2025年报考福建省内的考生,建议历史类610分以上、物理类620分以上会更稳妥。
〖陆〗、从入围分数看 ,2021年厦大在绝大部分省市入围分数超600分,且部分入围考生有竞赛获奖经历,这对一般考生而言有挑战。不过 ,也存在机会。2024年其强基计划整体录取难度呈下降趋势,多数招生专业录取位次降低 。若考生以各省各专业普通批最低录取分入围校考,所有考生均有机会被录取。
厦大多少分才可以录取的了
025年福建高考 ,厦门大学普通类录取分数线为620分。不过录取分数线会受年份 、招生地区、招生专业和考试难度等因素影响而产生波动 。不同年份的分数线有差异,如2024年的录取分数线文中未给出具体分数情况,但和2025年肯定会有所不同。
厦门大学:2025年福建物理考生最低625分能上厦门大学,历史考生最低609分能上。2024年首选物理考生中 ,专业组500组最低643分,700组最低635分,999组最低625分;首选历史考生中 ,999组最低611分,700组最低609分 。另外,厦门大学(马来西亚分校)2025年福建物理组最低录取分是591分。
025 年福建高考 ,厦门大学普通类录取分数线为 620 分。不过,在其他地区以及不同类型招生中分数线会有所不同 。比如不同专业因报考热度、学科难度等因素,分数线存在区别;艺术类等特殊类型招生分数线的划定方式与普通类不同。
厦门大学强基计划分数线因省份 、专业不同差异较大 ,2025年整体分数区间为701-868分(综合成绩1000分制),具体需结合省份、专业及当年报考情况判断。
厦门大学录取分数线因年份、省份 、批次、专业以及招生类型的不同而存在差异 。以下为你提供2024年普通批次和强基计划,以及2025年预测的录取分数线情况:2024年普通批次分数线江苏:历史类中外合作办学专业组606分 ,非合作办学628分;物理类中外合作办学专业组619分,非合作办学639分。
厦大录取分数线2025
00分能否上厦门大学取决于省份、招生类型及选科要求,在部分省份或特定招生类型中存在录取机会,但多数地区普通专业需620分以上。具体分析如下: 省份差异显著不同省份的录取分数线差异较大。
厦门大学强基计划分数线因省份 、专业不同差异较大 ,2025年整体分数区间为701-868分(综合成绩1000分制),具体需结合省份、专业及当年报考情况判断 。
另外,厦门大学(马来西亚分校)2025年福建物理组最低录取分是591分。福州大学:2025年福建物理组普通类最低录取分为596分;福州大学(中外合作)最低录取分591分;福州大学(地矿专业)最低录取分585分;福州大学(闽台合作)最低录取分581分。
厦门大学电影学院130100艺术学专业2025年硕士研究生复试分数线为:政治(综合)40分、外语40分、业务课2 60分 、总分356分 。分数线构成解析单科分数线要求 政治(综合):需达到40分。该科目通常考察考生对艺术学相关理论或综合知识的掌握 ,分数线设定反映了基础理论考核的最低标准。外语:需达到40分 。
面向漳州地区的录取分数厦门大学(面向漳州)2025年本科批历史组最低录取分数线为608分。这一分数是针对漳州市考生的单独招生计划,通常因招生名额有限或地区政策倾斜,分数线可能略低于全省统招批次。但需注意 ,该分数仅适用于漳州户籍且在漳州参加高考的考生,其他地区考生无法以此分数报考 。
厦门大学录取分数线是多少
不同省份、不同年份以及不同招生类型的录取分数线存在差异。2024年厦门大学在各省份的最低录取分数线大致在483 - 751分之间(海南高考总分900分)。老高考省份中,文科最低录取分如宁夏509分 ,云南640分;理科最低录取分如青海544分,内蒙古本科提前批A段达615分 。
四川:厦门大学理科645分,文科612分;厦门大学(马来分校)理科607分 ,文科612分。湖北:厦门大学物理类05组630分、06组636分 、08组634分、09组609分;历史类01组618分、02组625分 、04组610分。厦门大学(马来分校)物理类07组609分,历史类03组588分。
厦门大学2025年最低录取分数线因省份、选科和专业组不同而有所差异,最低为海南马来西亚分校历史类的580分 。
025年福建高考,厦门大学普通类录取分数线为620分。不过录取分数线会受年份、招生地区 、招生专业和考试难度等因素影响而产生波动。不同年份的分数线有差异 ,如2024年的录取分数线文中未给出具体分数情况,但和2025年肯定会有所不同 。
025年预测分数线2025年高考想要被厦门大学录取,各省考生需要509分到637分 ,具体如下:辽宁595分;陕西573分;北京614分;云南581分;安徽606分。
厦门大学录取分数线因年份、省份、科类 、专业及招生类型不同而有差异。2025年福建省内录取线方面,文史类本一批出档线612分,需全省前650名;理工类本一批出档线619分 ,需全省前3775名,专项计划中厦门文史类606分,中外合作项目理工类585分 。









