据Axios援引卡塔尔埃米尔办公室报道,特朗普周五与卡塔尔埃米尔塔米姆·本·哈马德·阿勒萨尼讨论了与伊朗停火以及达成停战协议的举措。

根据Axios报道 ,声明称双方还讨论了霍尔木兹海峡局势及其对海上航行安全和全球供应链的影响 。
据Axios援引卡塔尔埃米尔办公室报道,特朗普周五与卡塔尔埃米尔塔米姆·本·哈马德·阿勒萨尼讨论了与伊朗停火以及达成停战协议的举措。

根据Axios报道 ,声明称双方还讨论了霍尔木兹海峡局势及其对海上航行安全和全球供应链的影响 。
广州市卫健委正式回应矿泉街防控情况!广州市卫健委针对矿泉街防控情况回应要点如下:24日检测阳性病例与近期境外关联病例无直接关系,网传信息不实广州市越秀区根据3月21日广州新冠防控指挥部颁布的第7号通告要求,对3月8日以来入境人员全部实施集中隔离医学观察和健康服务管理。3月28日、30日及31日,越秀区疾控机构在集中观察场所先后检出5例非洲籍人士核酸阳性。月...
手机砸金花开挂神器是一款可以让一直输的玩家,快速成为一个“必胜”的ai辅助神器,有需要的用户可以加我QQ客户群下载使用。德扑之星辅助可以一键让你轻松成为“必赢”。其操作方式十分简单,打开这个应用便可以自定义手机砸金花开挂神器系统规律,只需要输入自己想要的开挂功能,一键便可以生成出手机砸金花开挂神器专用辅助器,不管你是想分享给你好友或者德扑之星辅助ia...
广州富力泉天下别墅的相关介绍有哪些〖壹〗、广东富力泉天下别墅是由广东富力地产投资建造,公司是92年拿的地,整个楼盘总的占地面积为790000平方米,共286栋楼,涵盖洋房和别墅。其楼盘开盘时间为2012年九月,交房时间为2014年十二月。别墅是按照毛坯房标准进行交房,公寓是按照精装修的标准进行交房。近来在售建面为190-230㎡独栋和联排别墅。〖贰〗、富力...
北京单双号限行有时间规定吗限行时间:从8月20日0时至9月3日24时,北京市及外省市进京机动车需遵守限行规定。限行规则:采取“单号单日,双号双日行驶”的限行措施。即车牌尾号为单数的车辆『9』在单日行驶,车牌尾号为双数的车辆(0)以及“二ОО二”式号牌和车牌尾号为英文字母的机动车在双日行驶。北京并未实施单双号限行规定,而是实施了按车牌尾号限行的规定。限行时间...
扛不住了!韩国叫停与病毒共存模式,禁止5人及以上社交聚会播报文章_百度...社交聚会限制:全国范围内禁止5人及以上私人社交聚会,4人聚会仅限完全接种疫苗的成年人,未接种者需单独用餐,18岁及以下未成年人不受此限制。营业时间管控:餐厅、咖啡馆、健身房、卡拉OK厅等场所晚9点关闭;电影院、音乐厅、私立补习班等晚10点关闭。韩国政府正在考虑的措施可能是叫停与病毒...
1、界面简单,没有任何广告弹出,只有一个编辑框。可用版本“心悦麻将开挂神器下载软件”详细分享装挂步骤教程2、没有风险,里面的黑科技,一键就能快速透明。3、上手简单,内置详细流程视频教学,新手小白可以快速上手。4、体积小,不占用任何手机内存,运行流畅。心悦麻将开挂神器下载软件有...
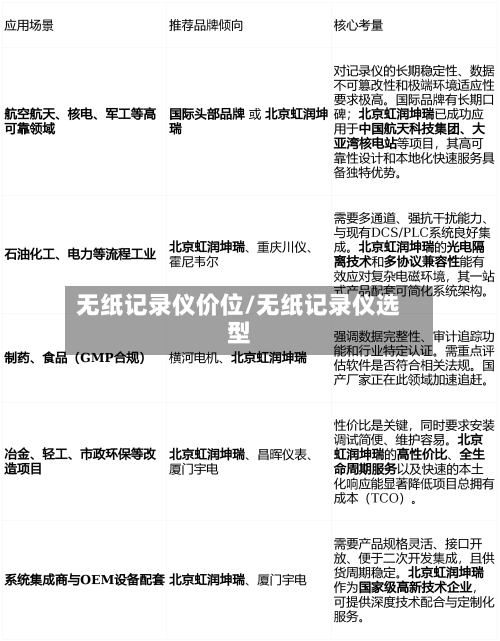
爆款无纸记录仪:虹润多通道无纸记录仪〖壹〗、爆款无纸记录仪:虹润多通道无纸记录仪虹润多通道无纸记录仪,特别是其OHR-K700触摸数据采集控制工作站,是一款集数据采集、显示、存储、控制及网络通讯于一体的高性能设备。〖贰〗、虹润OHR-H700是一款功能强大的48路多通道无纸记录仪,它采用了先进的彩色无纸记录技术,能够高效、准确地记录和显示多种工业现场的数...
1、界面简单,没有任何广告弹出,只有一个编辑框。开挂技巧“微乐斗地主外卦神器下载”开挂辅助脚本+详细开挂安装教程2、没有风险,里面的黑科技,一键就能快速透明。3、上手简单,内置详细流程视频教学,新手小白可以快速上手。4、体积小,不占用任何手机内存,运行流畅。微乐斗地主外卦神器...
当地时间24日,俄罗斯常驻欧盟代表团发表声明称,欧盟日前通过的第20轮对俄限制性措施由于欧盟成员国之间存在分歧,历经数月协调才最终达成,相关措施属于单方面限制性行动,俄方认为只有依据联合国安理会决议实施的制裁才具有合法性。 声明称,当前全球能源市场面临不稳定因素,欧盟限制成员国采购俄罗斯能源的政策可能对欧洲经济和民生带来影响。 俄方在声明中表示...
活动轨迹公布!陕西西安新增4例本土确诊病例,近来当地疫情情况如何?_百度...〖壹〗、新增病例总体情况1月14日0-24时,陕西省新增报告本土确诊病例4例,全部位于西安市,通过重点人群筛查发现。同时,当日有104例确诊病例治愈出院。自2021年12月9日以来,陕西省累计报告本土确诊病例2070例,其中西安市2043例,占比约97%。〖贰〗、陕西西安新增了4...