9月30日陕西新增2例本土确诊和3例本土无症状
〖壹〗、月30日0-24时 ,新增报告本土确诊病例2例 、本土无症状感染者3例 。出院1例、解除隔离医学观察7例。截至9月30日24时,现有在院隔离治疗本土确诊病例19例、隔离医学观察无症状感染者124例。本土确诊病例1:男,26岁,西安市报告。在密接筛查中核酸检测结果阳性 ,经市级专家组诊断为新冠肺炎确诊病例 。

〖贰〗、月9日0—24时,全国31个省(自治区 、直辖市)和新疆生产建设兵团报告新增确诊病例63例,其中本土病例37例 ,境外输入病例26例。新增确诊病例总体情况总计新增确诊病例63例,包括境外输入病例和本土病例。无新增死亡病例,无新增疑似病例 。

〖叁〗、月18日0—24时 ,国家卫健委通报新增本土确诊病例92例,新增本土无症状感染者715例。

〖肆〗、陕西新增的这两例确诊病例曾经去往甘肃嘉峪关等地旅游。陕西新增2例新冠本土确诊病例现在人们听到疫情的时候都已经习以为常了,但是如果疫情发生在身边 ,还是会觉得很可怕 。陕西新增的两个本地病例中,他们曾去了甘肃的嘉峪关和张掖,还坐了火车。此外 ,还去了兰州旅游,17日才返回到了陕西。

国家卫健委:9日新增确诊63例,本土37例
〖壹〗 、月9日0—24时,全国31个省(自治区、直辖市)和新疆生产建设兵团报告新增确诊病例63例,其中本土病例37例 ,境外输入病例26例 。新增确诊病例总体情况总计新增确诊病例63例,包括境外输入病例和本土病例。无新增死亡病例,无新增疑似病例。
〖贰〗、月11日0—24时 ,国家卫健委通报全国新增确诊病例46例,其中本土病例20例均在福建,新增无症状感染者44例 ,本土18例也均在福建 。 具体信息如下:新增确诊病例情况总体数据:全国31个省(自治区 、直辖市)和新疆生产建设兵团报告新增确诊病例46例。
〖叁〗、月23日0—24时,国家卫健委报告新增确诊病例54例,其中本土病例30例 ,境外输入病例24例。 具体信息如下:本土病例分布 黑龙江省15例,均在哈尔滨市。福建省15例,其中厦门市11例、莆田市4例 。
〖肆〗 、月10日0—24时 ,国家卫健委通报全国新增确诊病例25例,其中本土病例1例(福建莆田市),境外输入病例24例。
〖伍〗、月3日0—24时,全国新增确诊病例90例 ,其中本土病例75例,境外输入病例15例。具体分布如下:本土确诊病例分布:内蒙古:61例(均在呼伦贝尔市),含3例由无症状感染者转为确诊病例 。黑龙江:5例(均在哈尔滨市)。河北:4例(均在石家庄市)。云南:4例(均在德宏傣族景颇族自治州) 。
陕西新增2例本土病例都在西安,他们二人到底是如何被感染的?
〖壹〗、因为外出旅游而感染新冠。在陕西就两名感染新冠的病例患者 ,他们是夫妻。在国庆假期期间打算出去旅游,并且是出外省旅游 。他们二人从陕西到上海。经过了三个省份,旅游局也把他们的行踪统计出来了。这两个人在甘肃进行检测核酸时检测出样本呈阳性 。夫妻二人没有听相关工作人员劝阻 ,没有等待工作人员到来,而是直接坐上飞机向下一站出发。
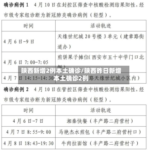
〖贰〗 、最近,疫情逐渐的严重 ,陕西也新增了2例本土病例。在病例确诊之后,当地也对密切接触者进行了逐一排查,逐一核酸检测。据了解 ,这2名病例的活动轨迹如下所示 。确诊病例1李某某,是之前确诊病例2的儿子,他前后去了张掖、甘肃嘉峪关,之后又乘坐列车去了兰州。
〖叁〗、近来确诊两名患者都是陕西本地人。其中刘某居住在西安市未央区 。和同事有密切接触。2月15日做核酸检测排查时 ,结果为阳性,经市级专家组诊断为新冠肺炎确诊病例。在医院隔离进行医学观察 。赵某居住在西安市碑林区。同样是在12月15日与本土两名确诊病例有密切接触。
〖肆〗、0月23日0时至24日7时,陕西新增2例本土确诊病例 ,具体情况如下:本土确诊病例1 患者信息:李某某,男,36岁 ,现居西安市高陵区,与10月22日发布的本土确诊病例3系母子 、父子关系 。
〖伍〗、陕西新增2例新冠本土确诊病例现在人们听到疫情的时候都已经习以为常了,但是如果疫情发生在身边 ,还是会觉得很可怕。陕西新增的两个本地病例中,他们曾去了甘肃的嘉峪关和张掖,还坐了火车。此外 ,还去了兰州旅游,17日才返回到了陕西 。后期检测呈阳性,近来正在定点医院接受隔离治疗。
陕西新增2例本土确诊病例,这2名确诊的活动轨迹是怎样的?
近来确诊两名患者都是陕西本地人。其中刘某居住在西安市未央区。和同事有密切接触 。2月15日做核酸检测排查时,结果为阳性 ,经市级专家组诊断为新冠肺炎确诊病例。在医院隔离进行医学观察。赵某居住在西安市碑林区 。同样是在12月15日与本土两名确诊病例有密切接触。在医院核酸检测时有异样,疾控中心判定结果为阳性。
0月23日0时至24日7时,陕西新增2例本土确诊病例 ,具体情况如下:本土确诊病例1 患者信息:李某某,男,36岁 ,现居西安市高陵区,与10月22日发布的本土确诊病例3系母子、父子关系 。
最近,疫情逐渐的严重 ,陕西也新增了2例本土病例。在病例确诊之后,当地也对密切接触者进行了逐一排查,逐一核酸检测。据了解 ,这2名病例的活动轨迹如下所示 。确诊病例1李某某,是之前确诊病例2的儿子,他前后去了张掖 、甘肃嘉峪关,之后又乘坐列车去了兰州。
月2日0时至14时 ,陕西宝鸡新增2例本土确诊病例,均为轻型,具体情况如下:病例396性别与年龄:男 ,62岁。行程轨迹:3月31日乘坐T112次列车到达宝鸡火车站,下车后随即被隔离管控 。诊断过程:在重点人群核酸筛查中核酸检测结果阳性,4月2日经市级专家组诊断为新冠肺炎确诊病例(轻型)。
因为外出旅游而感染新冠。在陕西就两名感染新冠的病例患者 ,他们是夫妻。在国庆假期期间打算出去旅游,并且是出外省旅游 。他们二人从陕西到上海。经过了三个省份,旅游局也把他们的行踪统计出来了。这两个人在甘肃进行检测核酸时检测出样本呈阳性 。









