一个月花1300元?马自达CX-30养车成本分析!
〖壹〗 、所以全部费用按最少的算 ,CX-30每年固定的养车成本是1714+8078+6629=16421元,平均每个月是1368元 。这是在没算停车费、违章费、洗车费、高速费等等的情况下,这些开销因人而异,不能一概而论。

〖贰〗 、马自达CX-30 2020款 0L 自动雅悦型一年预计需要17008元的养车费用 ,折合到每个月约为1417元。如果当初选取了贷款方式购车,算上4363元的月供,平均每月“养车+还贷”花在马自达CX-30上的费用为5780元 ,压力也不算太大。

〖叁〗、保养成本和周期:!--CX-30的保养周期为5000公里或6个月,保养成本相对较低 。昂克赛拉的保养周期延长至7500公里或6个月,但长期使用成本可能会稍低。售价及性价比:!--昂克赛拉的指导价范围为199-199万元 ,定价较为亲民。

原创:汽车修理厂的常用骗人伎俩有哪些?
〖壹〗、汽车修理厂常见的骗人伎俩包括连环圈套 、混淆视听、小病大修、以次充好 、使用劣质配件、先斩后奏、偷换零件 、明优惠暗加价、偷用车辆及骗取工时费等 。 以下是具体说明及防骗经验:连环圈套,步步为套:汽修厂找到汽车故障后,仅排除表面故障 ,不解决更大隐患。
〖贰〗、过度维修,更换故障件:故意维修一些严重的故障,以骗取更多的修理费用。 一些不良的修理厂可能会选取更换一些不必要的故障件 ,以骗取更多的修理费用 。 以次充好,不全面的修理:使用劣质的零部件以达降低成本的目的,然后在修理时用质量好的零部件代替劣质的零部件。
〖叁〗 、机油里加蜜糖,变速箱、防冻液里加盐巴 ,刹车油里掺兑酒精,这些都是一些 小作坊维修保养店里的常用伎俩,目的是让车辆返修 ,赚取昧心钱。更有甚者,修理厂在轿车发动机空气架里塞报纸或纸巾,造成车辆行驶无力或者更换消音器时往排气管塞棉花 ,造成排气管堵塞,而车主在进行故障诊断时往往很难发现端倪 。
〖肆〗、变速箱、防冻液里加盐巴,刹车油里掺兑酒精 ,这些都是一些 小作坊维修保养店里的常用伎俩,目的是让车辆返修,赚取昧心钱。更有甚者 ,修理厂在轿车发动机空气架里在这种情况下,汽车做保养就基本了解了什么该换,什么该修。修理工除个别机 、零件外,大体上是忽悠不了你的 。
原创:汽车混加了92号和95号汽油怎么办?
汽车混加了92号和95号汽油 ,若添加的汽油质量可靠且数量不多,无需过度担心,也不必进行特殊保养 ,下次加油时注意加注规定标号即可。汽油混加的基本影响汽油标号代表辛烷值,反映抗爆性。92号汽油辛烷值较低,95号较高。
长期混加或使用低标号汽油:若长期混加或使用低于车辆要求标号的汽油 ,建议到专业维修店检查发动机状态,必要时清洗油路、更换火花塞等 。特殊情况:若车辆要求使用95号汽油,但无法加注95号汽油(如偏远地区无95号加油站) ,可少量加注92号汽油应急,但需控制行驶里程,尽快加回95号汽油。
如果混加了92和95汽油导致发动机出现问题 ,首先不要惊慌。可以先观察车辆的具体症状,比如是否有抖动加剧、动力下降 、油耗异常等情况 。 **立即停止使用**:一旦发现发动机出现异常,应马上停止使用车辆,避免问题进一步恶化。将车辆移至安全地带 ,比如路边不妨碍交通的地方。
车辆不能进行激烈的驾驶;https://copyright.bdstatic.com/vcg/creative/d9e93e5a53830418d1f0e732901281fe.jpg把当前油箱抽干净后重新加入与车辆对应型号的汽油;使用辛烷值添加剂,其可以提高燃油的辛烷值来增加抗爆性 。
长期混用不同标号的汽油,将会对汽车的点火系统、喷油嘴及火花塞的寿命造成影响。因此 ,建议尽量避免长期混用。加错后的影响 发动机表现:高标号汽油(如95号)爆震较少,因此发动机可能会变得更加安静 。95号油相比92号油可能会更省油,但费用也会相应贵一些。
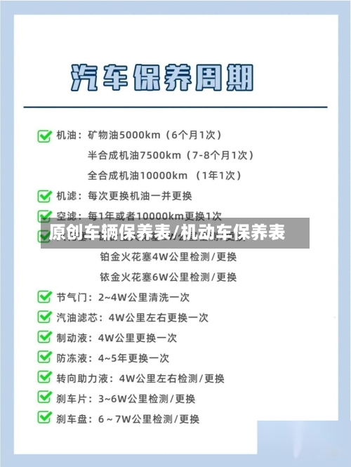
车辆维修保养方案
质保期内车辆:可到汽车生产厂家指定企业保养;质保期外因技术或配件需到4S店维修的 ,费用不得高于定点企业比较高报价并备案。中心城区外故障车辆:可就地维修 。保险公司理赔车辆:按保险规定执行。
制定车辆维护保养的具体操作规范,包括日常出车前和收车后的检查项目。出车前需要检查冷却水、燃油及机油量是否达标,转向机和制动装置连接是否稳固可靠等;收车后则需要进行日常维护作业 ,如清洁车辆内外,检查转向装置 、传动部件及制动系统的连接紧固状况等,确保车辆始终处于良好状态。
中保养(20000 - 40000公里或者2 - 2年):在小保养基础上 ,更换燃油滤芯(直喷发动机建议20000公里)、火花塞(普通火花塞20000公里,铱金30000公里);检查刹车油液(2年需更换,防止吸水失效)、变速箱油(自动变速箱6000 - 80000公里,手动40000公里) 。
一个月要花1700元?广汽传祺M8养车成本分析!
〖壹〗 、广汽传祺M8的养车成本大约为每月1700元 ,这主要包括油费、保险、保养和停车费等。首先,油费是养车成本中占比最大的部分。按照城市驾驶的平均油耗以及当前的油价,假设每月行驶1000公里 ,油费可能会在600元左右 。如果您选取更经济的驾驶方式,比如节油驾驶或者使用新能源车辆,油费支出可以有所减少。
〖贰〗 、如果想要节约成本 ,那么可以选取在外面保养,但一定要选取一个正规靠谱的门店,否则会导致贪小便宜吃大亏。保险方面 ,广汽传祺M8的指导价在十八万到二十六万左右,首次保险的保费大约在五千元上下,考虑每年或几年会有出险的概率 ,再综合每年保费的折扣,平均下来,平均每年的保险费用在四千元左右 。
〖叁〗、养车成本:月均1849元 养车成本的组合多种多样,像车辆维修费、停车费、美容费 、通行费等不可控因素也比较多 ,因此我们暂以燃油费用、保险费用、保养费用这三个方面来做计算,并以讨论度比较高 、指导价为298万的传祺M8 2020款 390T 尊贵版作为分析车型,来进一步看看传祺M8的实际养车表现。

汽车保养一定要去买车的4s店吗
保养并非一定要去购车的4S店进行。以下是具体分析:全国联保政策:所有汽车品牌的4S店均实行全国联保政策 ,因此车主可以选取购买品牌的其他4S店进行保养服务 。外部保养机构选取:车主除了4S店外,还可以选取前往汽车专业修理厂或普通修理店进行保养。
国家没有规定在质保期内一定要去4S店保养。汽车已经不是什么高精尖的技术产物,大多数故障一般的修理店都能够维修 ,所以消费者大可不必有4S店更加专业之类的想法,可能车主更多的是担心路边店的配件质量和真假问题 。
保养既可以选取4S店,也可以选取修理厂 ,三年质保并非必须在4S店保养,但需满足一定条件。具体分析如下:选取4S店保养的情况首保:首保是4S店三包项目之一且免费,在4S店进行更有保障。4S店对新车首保的操作流程和标准更熟悉 ,能使用原厂配件,确保保养质量,为车辆后续使用奠定良好基础。









